qml.AllSinglesDoubles¶
- class AllSinglesDoubles(weights, wires, hf_state, singles=None, doubles=None, id=None)[source]¶
Bases:
OperationBuilds a quantum circuit to prepare correlated states of molecules by applying all
SingleExcitationandDoubleExcitationoperations to the initial Hartree-Fock state.The template initializes the \(n\)-qubit system to encode the input Hartree-Fock state and applies the particle-conserving
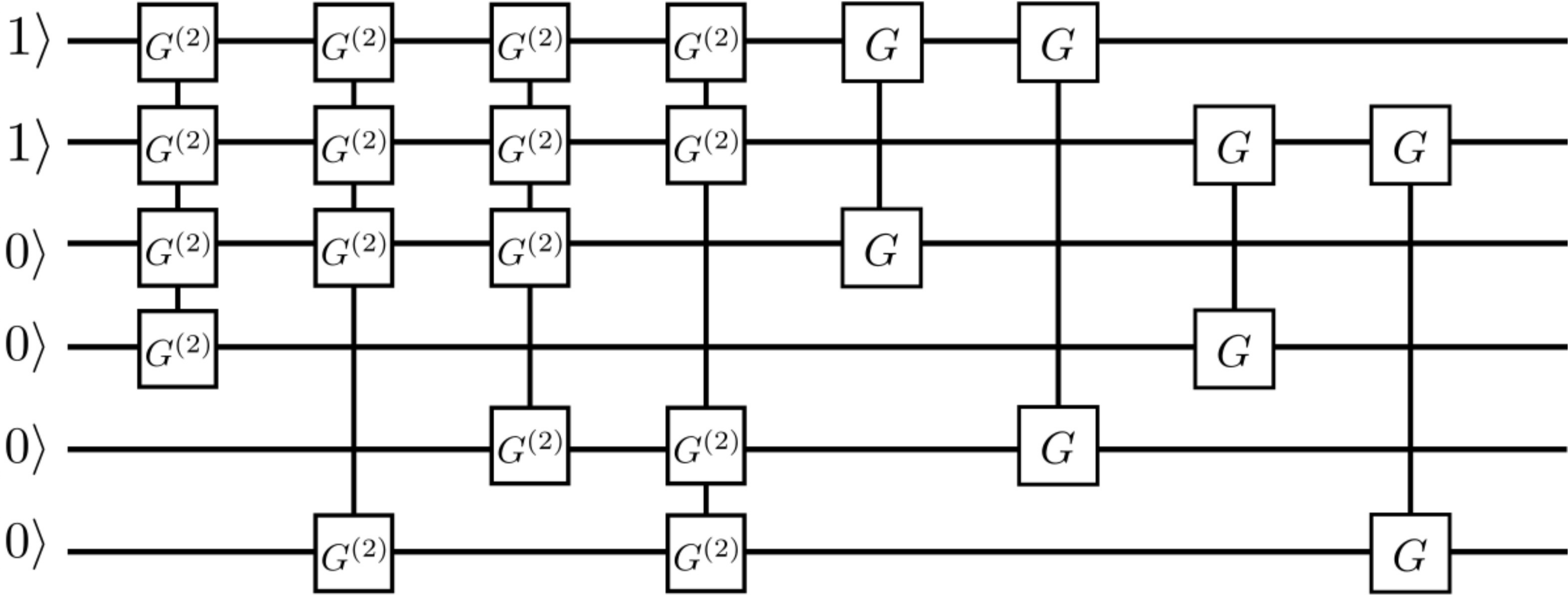
SingleExcitationandDoubleExcitationoperations which are implemented as Givens rotations that act on the subspace of two and four qubits, respectively. The total number of excitation gates and the indices of the qubits they act on are obtained using theexcitations()function.For example, the quantum circuit for the case of two electrons and six qubits is sketched in the figure below:
In this case, we have four single and double excitations that preserve the total-spin projection of the Hartree-Fock state. The
SingleExcitationgate \(G\) act on the qubits[0, 2], [0, 4], [1, 3], [1, 5]as indicated by the squares, while theDoubleExcitationoperation \(G^{(2)}\) is applied to the qubits[0, 1, 2, 3], [0, 1, 2, 5], [0, 1, 2, 4], [0, 1, 4, 5].The resulting unitary conserves the number of particles and prepares the \(n\)-qubit system in a superposition of the initial Hartree-Fock state and other states encoding multiply-excited configurations.
- Parameters:
weights (tensor_like) – size
(len(singles) + len(doubles),)tensor containing the angles entering theSingleExcitationandDoubleExcitationoperations, in that orderwires (Iterable) – wires that the template acts on
hf_state (array[int]) – Length
len(wires)occupation-number vector representing the Hartree-Fock state.hf_stateis used to initialize the wires.singles (Sequence[Sequence]) – sequence of lists with the indices of the two qubits the
SingleExcitationoperations act ondoubles (Sequence[Sequence]) – sequence of lists with the indices of the four qubits the
DoubleExcitationoperations act on
Usage Details
Notice that:
The number of wires has to be equal to the number of spin orbitals included in the active space.
The single and double excitations can be generated with the function
excitations(). See example below.
An example of how to use this template is shown below:
import pennylane as qml import numpy as np electrons = 2 qubits = 4 # Define the HF state hf_state = qml.qchem.hf_state(electrons, qubits) # Generate all single and double excitations singles, doubles = qml.qchem.excitations(electrons, qubits) # Define the device dev = qml.device('default.qubit', wires=qubits) wires = range(qubits) @qml.qnode(dev) def circuit(weights, hf_state, singles, doubles): qml.templates.AllSinglesDoubles(weights, wires, hf_state, singles, doubles) return qml.expval(qml.Z(0)) # Evaluate the QNode for a given set of parameters params = np.random.normal(0, np.pi, len(singles) + len(doubles)) circuit(params, hf_state, singles=singles, doubles=doubles)
Attributes
Arithmetic depth of the operator.
The basis of an operation, or for controlled gates, of the target operation.
Batch size of the operator if it is used with broadcasted parameters.
Control wires of the operator.
Gradient recipe for the parameter-shift method.
Integer hash that uniquely represents the operator.
Dictionary of non-trainable variables that this operation depends on.
Custom string to label a specific operator instance.
This property determines if an operator is likely hermitian.
String for the name of the operator.
Number of dimensions per trainable parameter of the operator.
Number of trainable parameters that the operator depends on.
Number of wires the operator acts on.
Returns the frequencies for each operator parameter with respect to an expectation value of the form \(\langle \psi | U(\mathbf{p})^\dagger \hat{O} U(\mathbf{p})|\psi\rangle\).
Trainable parameters that the operator depends on.
A
PauliSentencerepresentation of the Operator, orNoneif it doesn't have one.A dictionary containing the minimal information needed to compute a resource estimate of the operator's decomposition.
Wires that the operator acts on.
- arithmetic_depth¶
Arithmetic depth of the operator.
- basis¶
The basis of an operation, or for controlled gates, of the target operation. If not
None, should take a value of"X","Y", or"Z".For example,
XandCNOThavebasis = "X", whereasControlledPhaseShiftandRZhavebasis = "Z".- Type:
str or None
- batch_size¶
Batch size of the operator if it is used with broadcasted parameters.
The
batch_sizeis determined based onndim_paramsand the provided parameters for the operator. If (some of) the latter have an additional dimension, and this dimension has the same size for all parameters, its size is the batch size of the operator. If no parameter has an additional dimension, the batch size isNone.- Returns:
Size of the parameter broadcasting dimension if present, else
None.- Return type:
int or None
- control_wires¶
Control wires of the operator.
For operations that are not controlled, this is an empty
Wiresobject of length0.- Returns:
The control wires of the operation.
- Return type:
- grad_method = None¶
- grad_recipe = None¶
Gradient recipe for the parameter-shift method.
This is a tuple with one nested list per operation parameter. For parameter \(\phi_k\), the nested list contains elements of the form \([c_i, a_i, s_i]\) where \(i\) is the index of the term, resulting in a gradient recipe of
\[\frac{\partial}{\partial\phi_k}f = \sum_{i} c_i f(a_i \phi_k + s_i).\]If
None, the default gradient recipe containing the two terms \([c_0, a_0, s_0]=[1/2, 1, \pi/2]\) and \([c_1, a_1, s_1]=[-1/2, 1, -\pi/2]\) is assumed for every parameter.- Type:
tuple(Union(list[list[float]], None)) or None
- has_adjoint = False¶
- has_decomposition = True¶
- has_diagonalizing_gates = False¶
- has_generator = False¶
- has_matrix = False¶
- has_qfunc_decomposition = False¶
- has_sparse_matrix = False¶
- hash¶
Integer hash that uniquely represents the operator.
- Type:
int
- hyperparameters¶
Dictionary of non-trainable variables that this operation depends on.
- Type:
dict
- id¶
Custom string to label a specific operator instance.
- is_hermitian¶
This property determines if an operator is likely hermitian.
Note
It is recommended to use the
is_hermitian()function. Although this function may be expensive to calculate, theop.is_hermitianproperty can lead to technically incorrect results.If this property returns
True, the operator is guaranteed to be hermitian, but if it returnsFalse, the operator may still be hermitian.As an example, consider the following edge case:
>>> op = (qml.X(0) @ qml.Y(0) - qml.X(0) @ qml.Z(0)) * 1j >>> op.is_hermitian False
On the contrary, the
is_hermitian()function will give the correct answer:>>> qml.is_hermitian(op) True
- name¶
String for the name of the operator.
- ndim_params¶
Number of dimensions per trainable parameter of the operator.
By default, this property returns the numbers of dimensions of the parameters used for the operator creation. If the parameter sizes for an operator subclass are fixed, this property can be overwritten to return the fixed value.
- Returns:
Number of dimensions for each trainable parameter.
- Return type:
tuple
- num_params¶
- num_wires = None¶
Number of wires the operator acts on.
- parameter_frequencies¶
Returns the frequencies for each operator parameter with respect to an expectation value of the form \(\langle \psi | U(\mathbf{p})^\dagger \hat{O} U(\mathbf{p})|\psi\rangle\).
These frequencies encode the behaviour of the operator \(U(\mathbf{p})\) on the value of the expectation value as the parameters are modified. For more details, please see the
pennylane.fouriermodule.- Returns:
Tuple of frequencies for each parameter. Note that only non-negative frequency values are returned.
- Return type:
list[tuple[int or float]]
Example
>>> op = qml.CRot(0.4, 0.1, 0.3, wires=[0, 1]) >>> op.parameter_frequencies [(0.5, 1), (0.5, 1), (0.5, 1)]
For operators that define a generator, the parameter frequencies are directly related to the eigenvalues of the generator:
>>> op = qml.ControlledPhaseShift(0.1, wires=[0, 1]) >>> op.parameter_frequencies [(1,)] >>> gen = qml.generator(op, format="observable") >>> gen_eigvals = qml.eigvals(gen) >>> qml.gradients.eigvals_to_frequencies(tuple(gen_eigvals)) (1.0,)
For more details on this relationship, see
eigvals_to_frequencies().
- parameters¶
Trainable parameters that the operator depends on.
- pauli_rep¶
A
PauliSentencerepresentation of the Operator, orNoneif it doesn’t have one.
- resource_keys = {}¶
- resource_params¶
A dictionary containing the minimal information needed to compute a resource estimate of the operator’s decomposition.
The keys of this dictionary should match the
resource_keysattribute of the operator class. Two instances of the same operator type should have identicalresource_paramsiff their decompositions exhibit the same counts for each gate type, even if the individual gate parameters differ.Examples
The
MultiRZhas non-emptyresource_keys:>>> qml.MultiRZ.resource_keys {"num_wires"}
The
resource_paramsof an instance ofMultiRZwill contain the number of wires:>>> op = qml.MultiRZ(0.5, wires=[0, 1]) >>> op.resource_params {"num_wires": 2}
Note that another
MultiRZmay have different parameters but the sameresource_params:>>> op2 = qml.MultiRZ(0.7, wires=[1, 2]) >>> op2.resource_params {"num_wires": 2}
Methods
adjoint()Create an operation that is the adjoint of this one.
compute_decomposition(weights, wires, ...)Representation of the operator as a product of other operators.
compute_diagonalizing_gates(*params, wires, ...)Sequence of gates that diagonalize the operator in the computational basis (static method).
compute_eigvals(*params, **hyperparams)Eigenvalues of the operator in the computational basis (static method).
compute_matrix(*params, **hyperparams)Representation of the operator as a canonical matrix in the computational basis (static method).
compute_qfunc_decomposition(*args, ...)Experimental method to compute the dynamic decomposition of the operator with program capture enabled.
compute_sparse_matrix(*params[, format])Representation of the operator as a sparse matrix in the computational basis (static method).
Representation of the operator as a product of other operators.
Sequence of gates that diagonalize the operator in the computational basis.
eigvals()Eigenvalues of the operator in the computational basis.
Generator of an operator that is in single-parameter-form.
label([decimals, base_label, cache])A customizable string representation of the operator.
map_wires(wire_map)Returns a copy of the current operator with its wires changed according to the given wire map.
matrix([wire_order])Representation of the operator as a matrix in the computational basis.
pow(z)A list of new operators equal to this one raised to the given power.
queue([context])Append the operator to the Operator queue.
shape(singles, doubles)Returns the expected shape of the tensor that contains the circuit parameters.
simplify()Reduce the depth of nested operators to the minimum.
The parameters required to implement a single-qubit gate as an equivalent
Rotgate, up to a global phase.sparse_matrix([wire_order, format])Representation of the operator as a sparse matrix in the computational basis.
terms()Representation of the operator as a linear combination of other operators.
- adjoint()¶
Create an operation that is the adjoint of this one. Used to simplify
Adjointoperators constructed byadjoint().Adjointed operations are the conjugated and transposed version of the original operation. Adjointed ops are equivalent to the inverted operation for unitary gates.
Operator.adjointcan be optionally defined by Operator developers, whileadjoint()is the entry point for constructing generic adjoint representations.- Returns:
The adjointed operation.
>>> class MyClass(qml.operation.Operator): ... ... def adjoint(self): ... return self ... >>> op = qml.adjoint(MyClass(wires=0)) >>> op Adjoint(MyClass(wires=[0])) >>> op.decomposition() [MyClass(wires=[0])] >>> op.simplify() MyClass(wires=[0])
- static compute_decomposition(weights, wires, hf_state, singles, doubles)[source]¶
Representation of the operator as a product of other operators.
\[O = O_1 O_2 \dots O_n.\]See also
- Parameters:
weights (tensor_like) – size
(len(singles) + len(doubles),)tensor containing the angles entering theSingleExcitationandDoubleExcitationoperations, in that orderwires (Any or Iterable[Any]) – wires that the operator acts on
hf_state (array[int]) – Length
len(wires)occupation-number vector representing the Hartree-Fock state.hf_stateis used to initialize the wires.singles (Sequence[Sequence]) – sequence of lists with the indices of the two qubits the
SingleExcitationoperations act ondoubles (Sequence[Sequence]) – sequence of lists with the indices of the four qubits the
DoubleExcitationoperations act on
- Returns:
decomposition of the operator
- Return type:
list[.Operator]
- static compute_diagonalizing_gates(*params, wires, **hyperparams)¶
Sequence of gates that diagonalize the operator in the computational basis (static method).
Given the eigendecomposition \(O = U \Sigma U^{\dagger}\) where \(\Sigma\) is a diagonal matrix containing the eigenvalues, the sequence of diagonalizing gates implements the unitary \(U^{\dagger}\).
The diagonalizing gates rotate the state into the eigenbasis of the operator.
See also
- Parameters:
params (list) – trainable parameters of the operator, as stored in the
parametersattributewires (Iterable[Any], Wires) – wires that the operator acts on
hyperparams (dict) – non-trainable hyperparameters of the operator, as stored in the
hyperparametersattribute
- Returns:
list of diagonalizing gates
- Return type:
list[.Operator]
- static compute_eigvals(*params, **hyperparams)¶
Eigenvalues of the operator in the computational basis (static method).
If
diagonalizing_gatesare specified and implement a unitary \(U^{\dagger}\), the operator can be reconstructed as\[O = U \Sigma U^{\dagger},\]where \(\Sigma\) is the diagonal matrix containing the eigenvalues.
Otherwise, no particular order for the eigenvalues is guaranteed.
See also
- Parameters:
*params (list) – trainable parameters of the operator, as stored in the
parametersattribute**hyperparams (dict) – non-trainable hyperparameters of the operator, as stored in the
hyperparametersattribute
- Returns:
eigenvalues
- Return type:
tensor_like
- static compute_matrix(*params, **hyperparams)¶
Representation of the operator as a canonical matrix in the computational basis (static method).
The canonical matrix is the textbook matrix representation that does not consider wires. Implicitly, this assumes that the wires of the operator correspond to the global wire order.
See also
- Parameters:
*params (list) – trainable parameters of the operator, as stored in the
parametersattribute**hyperparams (dict) – non-trainable hyperparameters of the operator, as stored in the
hyperparametersattribute
- Returns:
matrix representation
- Return type:
tensor_like
- static compute_qfunc_decomposition(*args, **hyperparameters)¶
Experimental method to compute the dynamic decomposition of the operator with program capture enabled.
When the program capture feature is enabled with
qml.capture.enable(), the decomposition of the operator is computed with this method if it is defined. Otherwise, thecompute_decomposition()method is used.The exception to this rule is when the operator is returned from the
compute_decomposition()method of another operator, in which case the decomposition is performed withcompute_decomposition()(even if this method is defined), and not with this method.When
compute_qfunc_decompositionis defined for an operator, the control flow operations within the method (specifying the decomposition of the operator) are recorded in the JAX representation.Note
This method is experimental and subject to change.
See also
- Parameters:
*args (list) – positional arguments passed to the operator, including trainable parameters and wires
**hyperparameters (dict) – non-trainable hyperparameters of the operator, as stored in the
hyperparametersattribute
- static compute_sparse_matrix(*params, format='csr', **hyperparams)¶
Representation of the operator as a sparse matrix in the computational basis (static method).
The canonical matrix is the textbook matrix representation that does not consider wires. Implicitly, this assumes that the wires of the operator correspond to the global wire order.
See also
- Parameters:
*params (list) – trainable parameters of the operator, as stored in the
parametersattributeformat (str) – format of the returned scipy sparse matrix, for example ‘csr’
**hyperparams (dict) – non-trainable hyperparameters of the operator, as stored in the
hyperparametersattribute
- Returns:
sparse matrix representation
- Return type:
scipy.sparse._csr.csr_matrix
- decomposition()¶
Representation of the operator as a product of other operators.
\[O = O_1 O_2 \dots O_n\]A
DecompositionUndefinedErroris raised if no representation by decomposition is defined.See also
- Returns:
decomposition of the operator
- Return type:
list[Operator]
- diagonalizing_gates()¶
Sequence of gates that diagonalize the operator in the computational basis.
Given the eigendecomposition \(O = U \Sigma U^{\dagger}\) where \(\Sigma\) is a diagonal matrix containing the eigenvalues, the sequence of diagonalizing gates implements the unitary \(U^{\dagger}\).
The diagonalizing gates rotate the state into the eigenbasis of the operator.
A
DiagGatesUndefinedErroris raised if no representation by decomposition is defined.See also
- Returns:
a list of operators
- Return type:
list[.Operator] or None
- eigvals()¶
Eigenvalues of the operator in the computational basis.
If
diagonalizing_gatesare specified and implement a unitary \(U^{\dagger}\), the operator can be reconstructed as\[O = U \Sigma U^{\dagger},\]where \(\Sigma\) is the diagonal matrix containing the eigenvalues.
Otherwise, no particular order for the eigenvalues is guaranteed.
Note
When eigenvalues are not explicitly defined, they are computed automatically from the matrix representation. Currently, this computation is not differentiable.
A
EigvalsUndefinedErroris raised if the eigenvalues have not been defined and cannot be inferred from the matrix representation.See also
- Returns:
eigenvalues
- Return type:
tensor_like
- generator()¶
Generator of an operator that is in single-parameter-form.
For example, for operator
\[U(\phi) = e^{i\phi (0.5 Y + Z\otimes X)}\]we get the generator
>>> U.generator() 0.5 * Y(0) + Z(0) @ X(1)
The generator may also be provided in the form of a dense or sparse Hamiltonian (using
LinearCombinationandSparseHamiltonianrespectively).
- label(decimals=None, base_label=None, cache=None)¶
A customizable string representation of the operator.
- Parameters:
decimals=None (int) – If
None, no parameters are included. Else, specifies how to round the parameters.base_label=None (str) – overwrite the non-parameter component of the label
cache=None (dict) – dictionary that carries information between label calls in the same drawing
- Returns:
label to use in drawings
- Return type:
str
Example:
>>> op = qml.RX(1.23456, wires=0) >>> op.label() "RX" >>> op.label(base_label="my_label") "my_label" >>> op = qml.RX(1.23456, wires=0, id="test_data") >>> op.label() "RX("test_data")" >>> op.label(decimals=2) "RX\n(1.23,"test_data")" >>> op.label(base_label="my_label") "my_label("test_data")" >>> op.label(decimals=2, base_label="my_label") "my_label\n(1.23,"test_data")"
If the operation has a matrix-valued parameter and a cache dictionary is provided, unique matrices will be cached in the
'matrices'key list. The label will contain the index of the matrix in the'matrices'list.>>> op2 = qml.QubitUnitary(np.eye(2), wires=0) >>> cache = {'matrices': []} >>> op2.label(cache=cache) 'U(M0)' >>> cache['matrices'] [tensor([[1., 0.], [0., 1.]], requires_grad=True)] >>> op3 = qml.QubitUnitary(np.eye(4), wires=(0,1)) >>> op3.label(cache=cache) 'U(M1)' >>> cache['matrices'] [tensor([[1., 0.], [0., 1.]], requires_grad=True), tensor([[1., 0., 0., 0.], [0., 1., 0., 0.], [0., 0., 1., 0.], [0., 0., 0., 1.]], requires_grad=True)]
- map_wires(wire_map)[source]¶
Returns a copy of the current operator with its wires changed according to the given wire map.
- Parameters:
wire_map (dict) – dictionary containing the old wires as keys and the new wires as values
- Returns:
new operator
- Return type:
.Operator
- matrix(wire_order=None)¶
Representation of the operator as a matrix in the computational basis.
If
wire_orderis provided, the numerical representation considers the position of the operator’s wires in the global wire order. Otherwise, the wire order defaults to the operator’s wires.If the matrix depends on trainable parameters, the result will be cast in the same autodifferentiation framework as the parameters.
A
MatrixUndefinedErroris raised if the matrix representation has not been defined.See also
- Parameters:
wire_order (Iterable) – global wire order, must contain all wire labels from the operator’s wires
- Returns:
matrix representation
- Return type:
tensor_like
- pow(z)¶
A list of new operators equal to this one raised to the given power. This method is used to simplify
Powinstances created bypow()orop ** power.Operator.powcan be optionally defined by Operator developers, whilepow()orop ** powerare the entry point for constructing generic powers to exponents.- Parameters:
z (float) – exponent for the operator
- Returns:
list[
Operator]
>>> class MyClass(qml.operation.Operator): ... ... def pow(self, z): ... return [MyClass(self.data[0]*z, self.wires)] ... >>> op = MyClass(0.5, 0) ** 2 >>> op MyClass(0.5, wires=[0])**2 >>> op.decomposition() [MyClass(1.0, wires=[0])] >>> op.simplify() MyClass(1.0, wires=[0])
- queue(context=<class 'pennylane.queuing.QueuingManager'>)¶
Append the operator to the Operator queue.
- static shape(singles, doubles)[source]¶
Returns the expected shape of the tensor that contains the circuit parameters.
- Parameters:
singles (Sequence[Sequence]) – sequence of lists with the indices of the two qubits the
SingleExcitationoperations act ondoubles (Sequence[Sequence]) – sequence of lists with the indices of the four qubits the
DoubleExcitationoperations act on
- Returns:
shape of the tensor containing the circuit parameters
- Return type:
tuple(int)
- simplify()¶
Reduce the depth of nested operators to the minimum.
- Returns:
simplified operator
- Return type:
.Operator
- single_qubit_rot_angles()¶
The parameters required to implement a single-qubit gate as an equivalent
Rotgate, up to a global phase.- Returns:
A list of values \([\phi, \theta, \omega]\) such that \(RZ(\omega) RY(\theta) RZ(\phi)\) is equivalent to the original operation.
- Return type:
tuple[float, float, float]
- sparse_matrix(wire_order=None, format='csr')¶
Representation of the operator as a sparse matrix in the computational basis.
If
wire_orderis provided, the numerical representation considers the position of the operator’s wires in the global wire order. Otherwise, the wire order defaults to the operator’s wires.A
SparseMatrixUndefinedErroris raised if the sparse matrix representation has not been defined.See also
- Parameters:
wire_order (Iterable) – global wire order, must contain all wire labels from the operator’s wires
format (str) – format of the returned scipy sparse matrix, for example ‘csr’
- Returns:
sparse matrix representation
- Return type:
scipy.sparse._csr.csr_matrix
- terms()¶
Representation of the operator as a linear combination of other operators.
\[O = \sum_i c_i O_i\]A
TermsUndefinedErroris raised if no representation by terms is defined.- Returns:
list of coefficients \(c_i\) and list of operations \(O_i\)
- Return type:
tuple[list[tensor_like or float], list[.Operation]]